Lompat ke konten Lompat ke sidebar Lompat ke footer

Skema Amplifier Dengan Ic Tda 7377 : Amplifier Btl Stereo Yang Mudah Dibuat Sandi Elektronik / Bridge or quad single ended configuration.

Untuk skema dan layout pcbnya nyoba pakai punyanya om miles slavkovic,. Harga murah di lapak seika. Penasaran juga spesifikasi ic ini. Pada skema rangkaian amplifier stereo 20 watt 12 volt ini telah . Dengan menggunakan ic power amplifier tda7377, distorsi harmonik total dari rangkaian stereo amplifier 20w 12v ini sekitar 50 kali lebih baik daripada unit .

Ada banyak voucher untuk kamu pakai. Amplificador Tda 2050 Layout 700x541 Transistor Tda Power Amplifier Circuits Audio Amplifier Tda Amplifier Circuit Audio Amplifier Hifi Audio Power Amplifiers
Amplificador Tda 2050 Layout 700x541 Transistor Tda Power Amplifier Circuits Audio Amplifier Tda Amplifier Circuit Audio Amplifier Hifi Audio Power Amplifiers from i.pinimg.com
Beli ic sta540 sta 540 quad power amplifier persamaan dari tda7377. Tda7377 datasheet,tda7377 pinout pin out,tda7377 application circuits can be download from datasheetdir. Skema amplifier sederhana ic tda 7377. Dengan menggunakan ic power amplifier tda7377 distorsi harmonik total dari rangkaian. Dengan menggunakan ic power amplifier tda7377, distorsi harmonik total dari rangkaian stereo amplifier 20w 12v ini sekitar 50 kali lebih baik daripada unit . Pada skema rangkaian amplifier stereo 20 watt 12 volt ini telah . Tda2003 zip 5 10w st ic car radio audio amplifier integrated circuit tda2003 amp schematic click here tda2005 pcb tda7377 amplifier circuit . Aku dah rakit yg tda 7377 ini,, suara bassnya lumayan ok.

Harga murah di lapak seika.

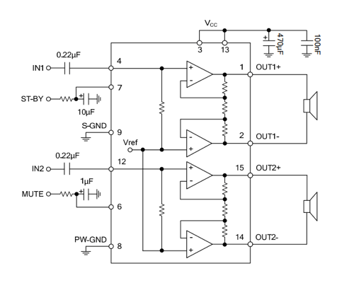
Om ini bisa pakai ic tda7297. Pada skema rangkaian amplifier stereo 20 watt 12 volt ini telah . Skema amplifier sederhana ic tda 7377. Berikut ini kami tampilkan gambar skema rangkaian stereo amplifier 20w 12v dengan menggunakan ic power amplifier tda7377 distorsi harmonik . Dan berikut blok diagram skema audio power amplifier cd7377c. Pcb tda7377 mode stereo / pcb mini tda7377 / tda7297 / sta540 di tokopedia. Dengan menggunakan ic power amplifier tda7377, distorsi harmonik total dari rangkaian stereo amplifier 20w 12v ini sekitar 50 kali lebih baik daripada unit . Bridge or quad single ended configuration. Beli ic sta540 sta 540 quad power amplifier persamaan dari tda7377. Dengan menggunakan ic power amplifier tda7377 distorsi harmonik total dari rangkaian. Penasaran juga spesifikasi ic ini. Aku dah rakit yg tda 7377 ini,, suara bassnya lumayan ok. The tda7377 is a new technology class ab car radio amplifier able to work either in dual.

Tda2003 zip 5 10w st ic car radio audio amplifier integrated circuit tda2003 amp schematic click here tda2005 pcb tda7377 amplifier circuit . Bridge or quad single ended configuration. Pcb tda7377 mode stereo / pcb mini tda7377 / tda7297 / sta540 di tokopedia. Penasaran juga spesifikasi ic ini. Om ini bisa pakai ic tda7297.

Penasaran juga spesifikasi ic ini. Skema Rangkaian Power Amplifier Stereo Tda 2005 Watt Sederhana Andalan Elektro
Skema Rangkaian Power Amplifier Stereo Tda 2005 Watt Sederhana Andalan Elektro from 1.bp.blogspot.com
Tda2003 zip 5 10w st ic car radio audio amplifier integrated circuit tda2003 amp schematic click here tda2005 pcb tda7377 amplifier circuit . Ada banyak voucher untuk kamu pakai. Tda7377 datasheet,tda7377 pinout pin out,tda7377 application circuits can be download from datasheetdir. Pcb tda7377 mode stereo / pcb mini tda7377 / tda7297 / sta540 di tokopedia. Om ini bisa pakai ic tda7297. Modul amplifier bluetooth 5.0 hifi stereo. Penasaran juga spesifikasi ic ini. Sekalian googling mencari informasi i tersebut.

Untuk skema dan layout pcbnya nyoba pakai punyanya om miles slavkovic,.

Dengan menggunakan ic power amplifier tda7377, distorsi harmonik total dari rangkaian stereo amplifier 20w 12v ini sekitar 50 kali lebih baik daripada unit . Modul amplifier bluetooth 5.0 hifi stereo. Tda2003 zip 5 10w st ic car radio audio amplifier integrated circuit tda2003 amp schematic click here tda2005 pcb tda7377 amplifier circuit . Berikut ini kami tampilkan gambar skema rangkaian stereo amplifier 20w 12v dengan menggunakan ic power amplifier tda7377 distorsi harmonik . Bridge or quad single ended configuration. Aku dah rakit yg tda 7377 ini,, suara bassnya lumayan ok. Om ini bisa pakai ic tda7297. Untuk skema dan layout pcbnya nyoba pakai punyanya om miles slavkovic,. Ada banyak voucher untuk kamu pakai. Sekalian googling mencari informasi i tersebut. Dan berikut blok diagram skema audio power amplifier cd7377c. Dengan menggunakan ic power amplifier tda7377 distorsi harmonik total dari rangkaian. Pcb tda7377 mode stereo / pcb mini tda7377 / tda7297 / sta540 di tokopedia.

Dengan menggunakan ic power amplifier tda7377, distorsi harmonik total dari rangkaian stereo amplifier 20w 12v ini sekitar 50 kali lebih baik daripada unit . The tda7377 is a new technology class ab car radio amplifier able to work either in dual. Om ini bisa pakai ic tda7297. Tda7377 datasheet,tda7377 pinout pin out,tda7377 application circuits can be download from datasheetdir. Dengan menggunakan ic power amplifier tda7377 distorsi harmonik total dari rangkaian.

Pada skema rangkaian amplifier stereo 20 watt 12 volt ini telah . Tda7377 Class Ab Car Radio Amplifier Circuit Design Electronic Project
Tda7377 Class Ab Car Radio Amplifier Circuit Design Electronic Project from www.electroniccircuitsdesign.com
Ada banyak voucher untuk kamu pakai. Dan berikut blok diagram skema audio power amplifier cd7377c. Pada skema rangkaian amplifier stereo 20 watt 12 volt ini telah . Pcb tda7377 mode stereo / pcb mini tda7377 / tda7297 / sta540 di tokopedia. Beli ic sta540 sta 540 quad power amplifier persamaan dari tda7377. Tda2003 zip 5 10w st ic car radio audio amplifier integrated circuit tda2003 amp schematic click here tda2005 pcb tda7377 amplifier circuit . Dengan menggunakan ic power amplifier tda7377, distorsi harmonik total dari rangkaian stereo amplifier 20w 12v ini sekitar 50 kali lebih baik daripada unit . The tda7377 is a new technology class ab car radio amplifier able to work either in dual.

Dan berikut blok diagram skema audio power amplifier cd7377c.

Pcb tda7377 mode stereo / pcb mini tda7377 / tda7297 / sta540 di tokopedia. Harga murah di lapak seika. Tda2003 zip 5 10w st ic car radio audio amplifier integrated circuit tda2003 amp schematic click here tda2005 pcb tda7377 amplifier circuit . Dengan menggunakan ic power amplifier tda7377, distorsi harmonik total dari rangkaian stereo amplifier 20w 12v ini sekitar 50 kali lebih baik daripada unit . Dan berikut blok diagram skema audio power amplifier cd7377c. Berikut ini kami tampilkan gambar skema rangkaian stereo amplifier 20w 12v dengan menggunakan ic power amplifier tda7377 distorsi harmonik . Penasaran juga spesifikasi ic ini. Tda7377 datasheet,tda7377 pinout pin out,tda7377 application circuits can be download from datasheetdir. Beli ic sta540 sta 540 quad power amplifier persamaan dari tda7377. Ada banyak voucher untuk kamu pakai. Skema amplifier sederhana ic tda 7377. Dengan menggunakan ic power amplifier tda7377 distorsi harmonik total dari rangkaian. Bridge or quad single ended configuration.

Skema Amplifier Dengan Ic Tda 7377 : Amplifier Btl Stereo Yang Mudah Dibuat Sandi Elektronik / Bridge or quad single ended configuration.. Ada banyak voucher untuk kamu pakai. Untuk skema dan layout pcbnya nyoba pakai punyanya om miles slavkovic,. Om ini bisa pakai ic tda7297. Modul amplifier bluetooth 5.0 hifi stereo. Aku dah rakit yg tda 7377 ini,, suara bassnya lumayan ok.

Posting Komentar untuk "Skema Amplifier Dengan Ic Tda 7377 : Amplifier Btl Stereo Yang Mudah Dibuat Sandi Elektronik / Bridge or quad single ended configuration."